芯城品牌采购网 > 品牌资讯 > 技术方案 > 用于汽车负载应用的上桥 SmartFET 驱动器

用于汽车负载应用的上桥 SmartFET 驱动器

芯城品牌采购网

30366

上桥 SmartFET 因其易于使用和高水平的保护而越来越受欢迎。与标准 MOSFET 一样,SmartFET 非常适合各种汽车应用。它们的区别在于内置在上桥 SmartFET 器件中的控制电路。控制电路持续监控输出电流和器件温度,同时针对电压瞬变和其他意外应用条件提供被动保护。这种主动和被动保护功能的结合确保了稳定可靠的应用方案,延长了器件本身及其所保护的应用负载的使用寿命。

安森美(onsemi)现在提供从 45 mΩ到 160 mΩ的上桥 SmartFET系列 。这些器件是受保护的单通道上桥驱动器,可切换各种负载,如灯泡、螺线管和其他执行器。如表 1 所示,器件名称表示 SmartFET 在 25°C 时的典型 RDSon。下面列出了完整的产品系列:


undefined

表1:安森美完整的上桥SmartFET系列


安森美的该系列器件采用SO8封装,小占位,同时提供高功率。45 mΩ至140 mΩ器件的系列引脚布局为设计人员提供了便利,允许一个引脚布局用于各种应用负载。根据特定应用所需的电流水平,只需将一个器件切换到另一个。这些器件驱动12 V汽车接地负载,并提供保护和诊断功能。该系列器件集成了先进的保护功能,如主动浪涌电流管理、带自动重启的过温关断和主动过压钳位。一个专用的电流检测引脚对输出进行精确的模拟电流监测,并对电池短路、接地短路以及ON和OFF状态的开路负载检测进行故障指示。所有诊断和电流检测功能都由一个主动大电流检测禁用引脚(仅NCV84160)或一个主动大电流检测使能引脚(该系列的所有其他器件)来禁用或启用。

对上桥 SmartFET 的“最终要求”是切换负载,市场上为此提供了不同的替代方案。例如,继电器已在行业中使用了很长时间,用于切换各种汽车负载,尤其是那些需要大电流激活的负载。随着汽车零部件和组件的重量和尺寸不断减小,已从继电器过渡到半导体开关,占位更小,抗噪能力更强,电磁干扰更低。

上桥SmartFET 已成为汽车市场的主流 SmartFET 配置,取代了通常更简单的下桥SmartFET。图 1 所示是上桥与下桥 SmartFET 配置的示例。上桥 SmartFET负载始终接地,通过切换连接到电源,而下桥 SmartFET负载始终连接到电源,通过切换接地。SmartFET 通常安装在控制单元或 ECU 内。负载线是连接负载和 ECU 上针式连接器的电缆长度。根据负载类型及其在车辆中的位置,该负载线可能很长,从而增加了底盘接地短路的可能性,这可能对下桥SmartFET 配置中的负载造成严重压力。


undefined

图1:应用中的上桥开关对比下桥开关


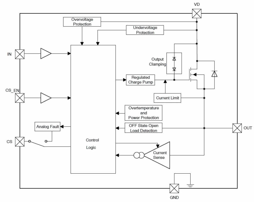
下面的图 2 显示了安森美的 NCV84xxx 上桥SmartFET系列的顶层框图和引脚布局。请注意,上桥 SmartFET 实际上是个 NMOS FET,由一个稳压电荷泵,将栅极电压拉高到足以驱动负载的水平。

输入 (IN) 引脚是个逻辑电平引脚,用于打开和关断控制逻辑/电荷泵以使 FET工作。电流检测使能 (CS_EN) 引脚启用和禁用电流检测功能。电流检测 (CS) 引脚将一定比例的负载电流检测反馈到微控制器以实时反馈。该引脚是多路复用的;它报告很容易与正常工作区分开来的模拟故障事件,从而使用户能实时检测输出电流或故障情况。电压 (VD) 引脚直接连接到电池或电源,OUT 引脚连接到负载。最后,接地 (GND) 引脚只是器件的 GND。


undefined

图 2:NCV84xxx 的框图和引脚布局


NCV84xxx SmartFET 系列器件提供以下保护功能:

• 过压保护保护整个器件,在电压>41V时,箝制VD-GND。

• 欠压保护,在电池电压低的情况下,关断器件并等待电池电压升高到足以使稳压电荷泵工作以正常运行 FET。

• 限电流(参见下面的图 3)在发生短路或浪涌事件时限制电流以防止损坏。电流将一直受到限制,直到器件的内部芯片温度超过过温点,并且会自行关断以提供保护,直到它充分冷却为止。此功能非常适合驱动需要高初始浪涌电流的灯泡负载,并且还限制了高功率和温度波动对芯片的应力量。

• 具有自动重启功能的过温和电源保护防止器件因高功耗和过高的环境温度升高而过热。如果激活过温保护,器件将自行关断,直到它充分冷却并自动重试,假设输入为“高”。

• 关机状态开路负载检测在输入“高”之前提醒微控制器,与负载的连接已在关机状态下丢失。

• 电感式负载开关的输出钳位,在电感放电期间,输出钳位将安全地导通 FET 以处理电感放电电流。


undefined

图 3:在接地短路/过载期间 TJ 如何发展


免责声明:
文章内容转自互联网,不代表本站赞同其观点;
如涉及内容、图片、版权等问题,请联系2644303206@qq.com我们将在第一时间删除内容!